6月1日至2日,由中国国际贸易促进委员会商业行业委员会、中国国际商会商业行业商会、中国商业文化研究会、中国商业经济学会、中国贸易报社、全球华人营销联盟(GCMF)联合主办的2024年全国高校商业精英挑战赛品牌策划竞赛全国总决赛顺利举行。

该赛事入选了中国高等教育学会高校竞赛评估与管理体系研究工作组2024年3月发布的《全国普通高校大学生竞赛分析报告》竞赛目录,在白名单榜单中位列第47位。
随着该赛事的国内国际影响力不断增加,竞赛规模再创新高,2024年共有来自全国各地的30个省、自治区、直辖市的600余所高等院校参赛(其中“双一流”、“211”、“985”院校近100所),全国一共有7360多支参赛队报名参赛,经过校赛、省赛和全国预选赛筛选评审,共有2573支团队脱颖而出,入围全国总决赛。经过激烈比拼,最终共有103支队伍晋级全国精英赛环节,并受到组委会特别邀请参加6月22日在山东德州举办的全国总决赛现场赛。
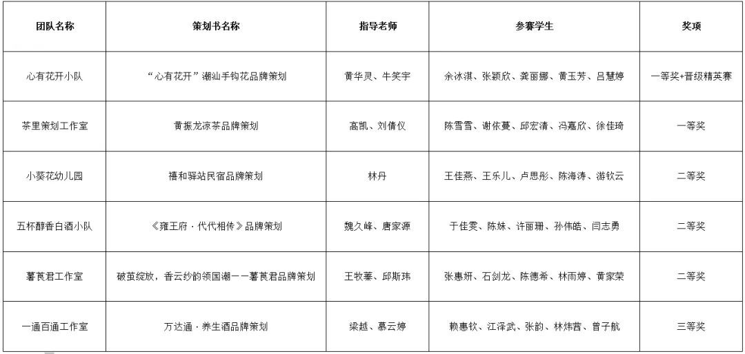
赛事发布以来,我校品牌策划竞赛组委会经过严格选拔,在18支校赛队伍中选取了6支队伍参赛,经过全国预选赛的激烈竞争,所有队伍均入围全国总决赛,取得了亮眼的成绩。其中,“心有花开”策划团队以“潮汕手钩花”为主要产品进行品牌策划,最终从2573支竞赛队伍中脱颖而出,成功晋级了全国精英赛环节,各参赛团队努力数月,辛勤付出,终不负所望。具体获奖名单如下:


心有花开小队——“心有花开”潮汕手钩花

茶里策划工作室——黄振龙凉茶

小葵花幼儿园——禧和驿站民宿

五杯醇香白酒小队——《雍王府·代代相传》

薯莨君工作室——破茧绽放,香云纱韵领国潮

一通百通工作室——万达通·养生酒
此次比赛获奖,不仅是参赛师生团队积极备战品牌策划竞赛的成果,更是为响应国家品牌强国战略,树立学生品牌意识,学校培养具有创新思维和实践能力的应用型人才的显著成果。